太阳成集团-www.tyc234cc.com-主页网站

NEWS CENTER
新闻检索search
银丰布局Yinfeng in Chinese
银丰站群Web site group
内容详情
您现在的位置: 网站首页 > 集团新闻
丰硕|感染性伤口修复新突破!太阳成集团tyc234cc齐鲁细胞公司合作的外泌体水凝胶技术登刊《Small》!
发布时间:2025-02-17 14:01:35 作者:管理员 浏览:1888次

近日,山东省齐鲁细胞治疗工程技术有限公司(以下简称"太阳成集团tyc234cc齐鲁细胞公司")谭毅博士、杨双双博士团队与中国海洋大学海洋生命学院刘雅教授团队合作,在材料化工领域国际顶级期刊《Small》(影响因子13.3)上发表了题为《Instantaneous Self-Healing Chitosan Hydrogels with Enhanced Drug Leakage Resistance for Infected Stretchable Wounds Healing》的研究论文。该研究成功开发出一种新型外泌体壳聚糖水凝胶,为感染性可拉伸伤口的治疗带来了革命性的突破。

图片


未来伤口愈合新模式-壳聚糖水凝胶开启拉伸伤口修复新篇章!


可拉伸伤口的治疗一直面临诸多挑战,肢体运动容易导致二次损伤、延长愈合时间并增加感染风险。自愈水凝胶在可拉伸伤口管理方面具有显著优势,而壳聚糖因其良好的生物相容性和可降解性,常用于水凝胶制备,在生物医学领域前景广阔。然而,传统的壳聚糖水凝胶存在自愈效率低、机械强度差的问题,容易导致活性物质渗漏和细菌感染,现有的改进策略仍有待完善,市售产品无法满足临床需求。刘雅教授团队成功开发出兼具瞬时自愈、高机械强度和抗药物渗漏特性的新型壳聚糖水凝胶,对提高可拉伸伤口的治疗效果具有重要意义。


图片

图 1:新型外泌体壳聚糖水凝胶表征

外泌体+壳聚糖水凝胶=创伤自愈新突破!


外泌体作为一种天然的细胞间通讯载体,具有调节细胞行为、促进组织再生的强大功能。此项研究中,研究团队成功将外泌体与壳聚糖水凝胶结合,开发出具有瞬时自愈、高机械强度和抗药物渗漏特性的新型水凝胶。


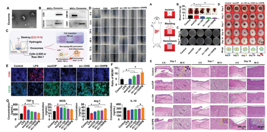
实验结果表明,负载外泌体的水凝胶能够显著促进细胞迁移,调节巨噬细胞极化,抑制炎症反应,为伤口愈合营造了有利的免疫微环境。在动物实验中,负载外泌体的水凝胶展现出卓越的伤口愈合效果。大鼠感染性可拉伸伤口模型实验显示,使用该水凝胶的伤口闭合率显著提高,细胞增殖、胶原沉积和血管生成等关键愈合指标均得到显著改善。这一成果不仅验证了外泌体在伤口修复中的重要作用,也为感染性伤口的临床治疗提供了新的解决方案。


图片

图 2:外泌体壳聚糖水凝胶在体内、外促进可拉伸伤口愈合的性能。


从实验室到临床,多项国家级项目助力产业化进程!

太阳成集团tyc234cc在细胞应用领域以细胞技术研发、临床转化研究、体外诊断与细胞药物开发为发展方向,截至目前共16项细胞临床应用研究备案,3项IND获批、2项进入临床I期。其中1项科技部国家重点研发计划《神经干细胞脑内精准移植治疗脑卒中的临床研究》、1项科技部“十四五”国家重点研发计划《脐带间充质干细胞及其外泌体促进骨髓组织损伤修复及功能重建的临床研究》。

在外泌体研究领域经科研与技术攻克,目前已开发脐带间充质干细胞外泌体制剂并提供生物样本检测服务、外泌体分离纯化技术服务、外泌体功能试验服务等。

此次与中国海洋大学的合作,是太阳成集团tyc234cc齐鲁细胞公司在外泌体领域的科研实力的彰显。未来,太阳成集团tyc234cc研发团队将继续深耕外泌体技术,推动其在伤口修复、组织再生、免疫调节等领域的广泛应用,以此次研究成果为契机,加速外泌体水凝胶技术的产业化进程,为更多患者带来福音,造福人类健康。


截止目前,太阳成集团tyc234cc已在国际学术期刊上累计发表SCI论文167篇,研究成果涵盖细胞存储、细胞应用、外泌体技术等多个领域,为推动生物技术发展和人类健康进步做出重要贡献。


研究论文链接(可复制粘贴至浏览器阅读):

https://onlinelibrary.wiley.com/doi/10.1002/smll.202409641


】文章内容旨在科普细胞知识,进行学术交流分享,了解行业前沿发展动态,不构成任何应用建议。



参考文献


Li J, Du C, Yang X, Yao Y, Qin D, Meng F, Yang S, Tan Y, Chen X, Jiang W, Liu Y. Instantaneous Self-Healing Chitosan Hydrogels with Enhanced Drug Leakage Resistance for Infected Stretchable Wounds Healing. Small. 2025 Feb 11:e2409641 . doi: 10.1002/smll.202409641. Epub ahead of print. PMID: 39935197.

.



XML 地图